只交的在线视频免费观看-久久国产热这里只有精品-国产的又粗又黄的视频-国产91av 在线观看

電話:  027-81321519
傳真:  027-81321519
郵箱:  dzgczx519@163.com
網址:  www.cn-lib.com
地址:  湖北省武漢市洪山區文化大道555號融創智谷A7-4

您的位置:首頁 ?  新聞中心 ? 行業資訊  ? 正文 [ 返回 ]  [ 打印 ]
News
新聞中心
國家發改委:2025年“重點領域重大投資項目”、“兩重”、“兩新”支持領域和范圍!
作者:   來源:   日期: 2025-03-14  人氣: 1502 

十四屆全國人大三次會議5日上午在人民大會堂開幕,國家發改委做《關于2024年國民經濟和社會發展計劃執行情況與2025年國民經濟和社會發展計劃草案的報告》,報告指出:

2025年擴大有效益的投資。統籌傳統和新型基礎設施建設、傳統和新興產業發展、“投資于物”和 “投資于人”,著力提高投資的經濟、社會、生態等綜合效益。2025年安排中央預算內投資7350億元,比2024年多350億元。扎實推進重大工程項目建設,推動 “十四五”規劃102項重大工程圓滿收官,及早謀劃“十五五”重大項目。

安排超長期特別國債8000億元支持 “兩重”建設,進一步優化具體投向并提高項目支持比例,重點支持基礎研究能力提升、未來產業發展、東北等重點地區高標準農田建設、大中型灌區新建改造及大中型引調水和大中型水庫建設、長江經濟帶生態環境保護和綠色發展、農業轉移人口市民化公共服務體系建設、高等教育提質升級、城市地下管網管廊建設改造等方面任務,強化超長期貸款等配套融資,高質量推進 “硬投資”項目謀劃實施。加大力度推動 “軟建設”政策落地見效。

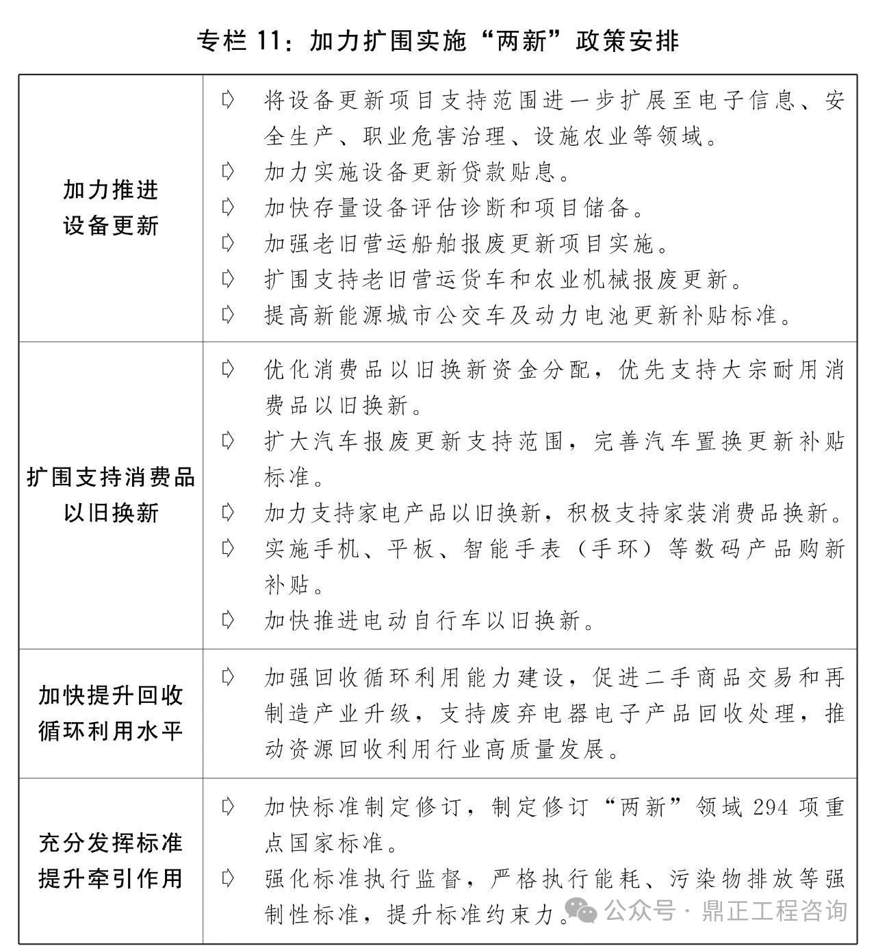
安排超長期特別國債5000億元支持大規模設備更新和消費品以舊換新,統籌投資、財政、金融等綜合性政策,深入推進設備更新、消費品以舊換新、回收循環利用、標準提升四大行動。進一步加大重點領域設備更新項目支持力度,加力實施設備更新貸款貼息,加快存量設備評估診斷和項目儲備。進一步支持消費品以舊換新,擴大汽車報廢更新支持范圍,完善汽車置換更新補貼標準,實施手機、平板等數碼產品購新補貼,積極支持家裝消費品換新,簡化補貼申領和支付流程,完善資金監管機制,嚴厲打擊價格欺詐和違規騙補套補行為。

報告內的專欄9-專欄11,分別對“重點領域重大投資項目”、“兩重”、“兩新”的支持范圍做出了劃定:

關于“重點領域重大投資項目”的劃定:關于“兩重”建設的劃定:




關于“兩新”政策安排的劃定:





未能找到任何數據!
* 留言內容: 
* 姓名 手機 驗證碼 點擊刷新圖片
QQ: 郵箱
地址: 湖北省武漢市洪山區文化大道555號融創智谷A7-4
電話: 027-81321519
傳真: 027-81321519
員工天地  |   網站管理  |   企業郵箱  |   工信部備案號:鄂ICP備15017281號
Copyright ? 2025 Powered By www.cn-lib.com All Rights Reserved 網站技術支持: 文創網絡科技